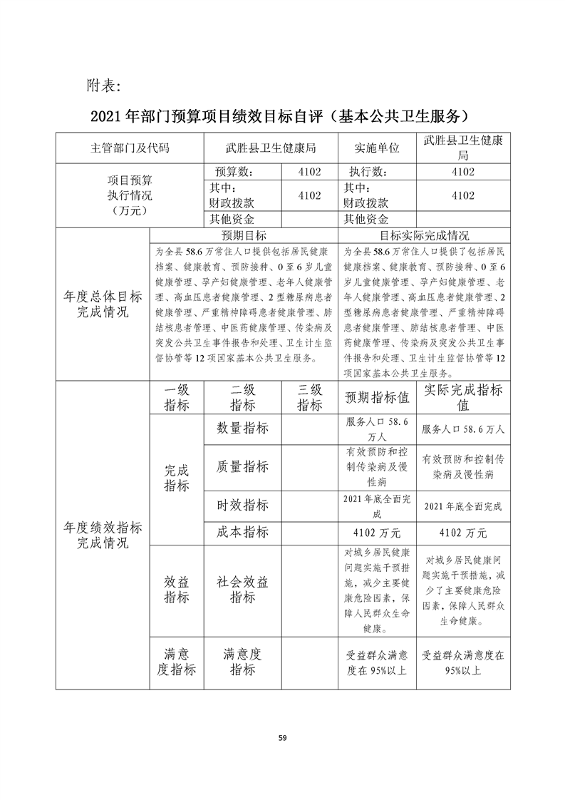
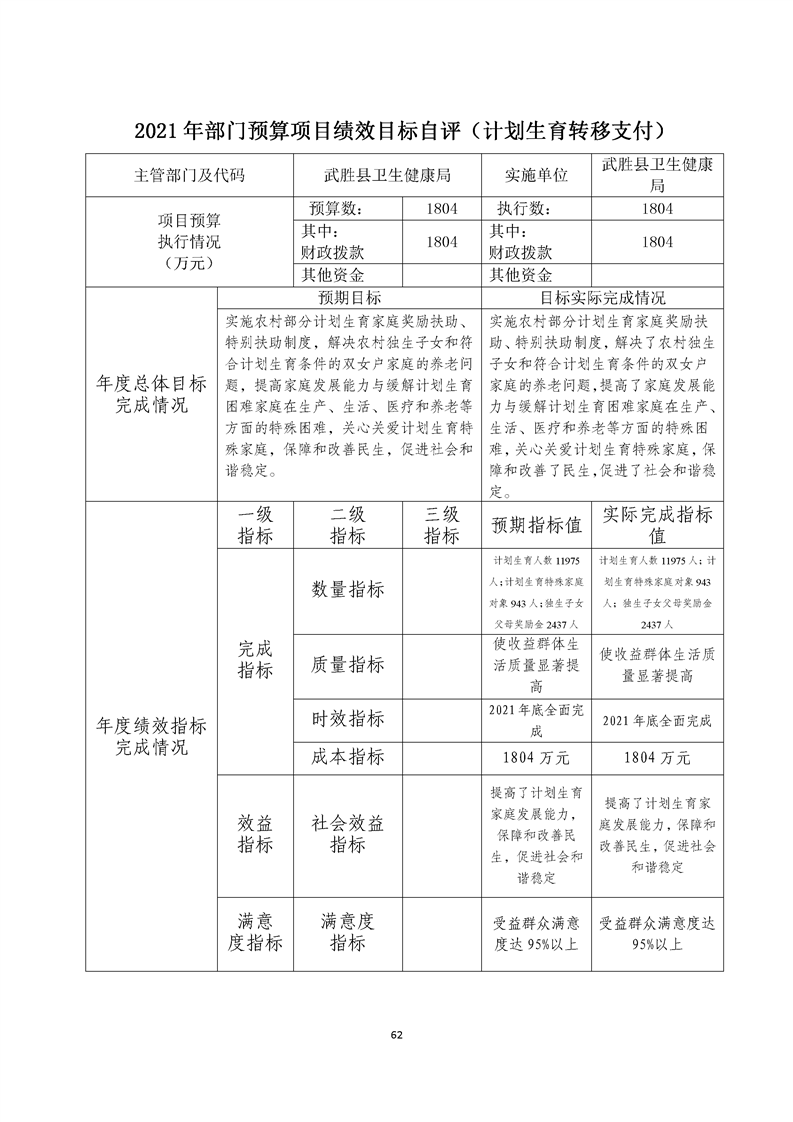
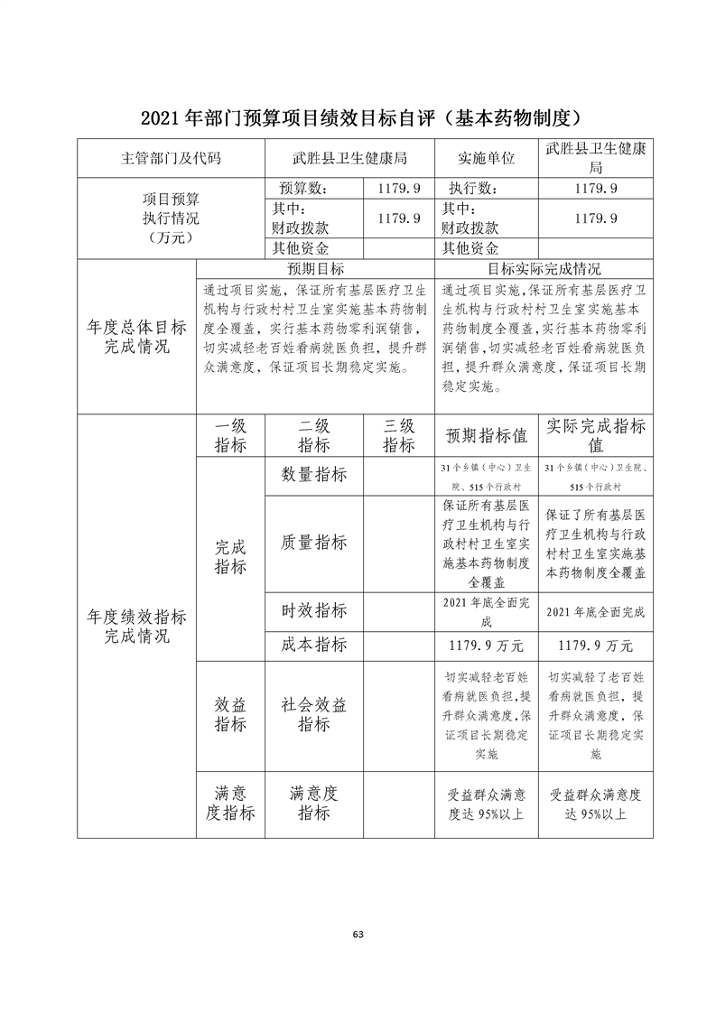
2021年度365bet体育投注网站_365骑士版app下载_365betvip卫生健康局部门决算
发布日期:
2022年08月22日
来源:卫生健康局
点击量 :
字号:
[大
中
小]
分享:
责任编辑 : 卫生健康局
当前位置:
































































川公网安备 51162202511640号